Упр.12.15 ГДЗ Никольский Потапов 11 класс (Алгебра)
Решение #1
Решение #2

Рассмотрим вариант решения задания из учебника Никольский, Потапов 11 класс, Просвещение:
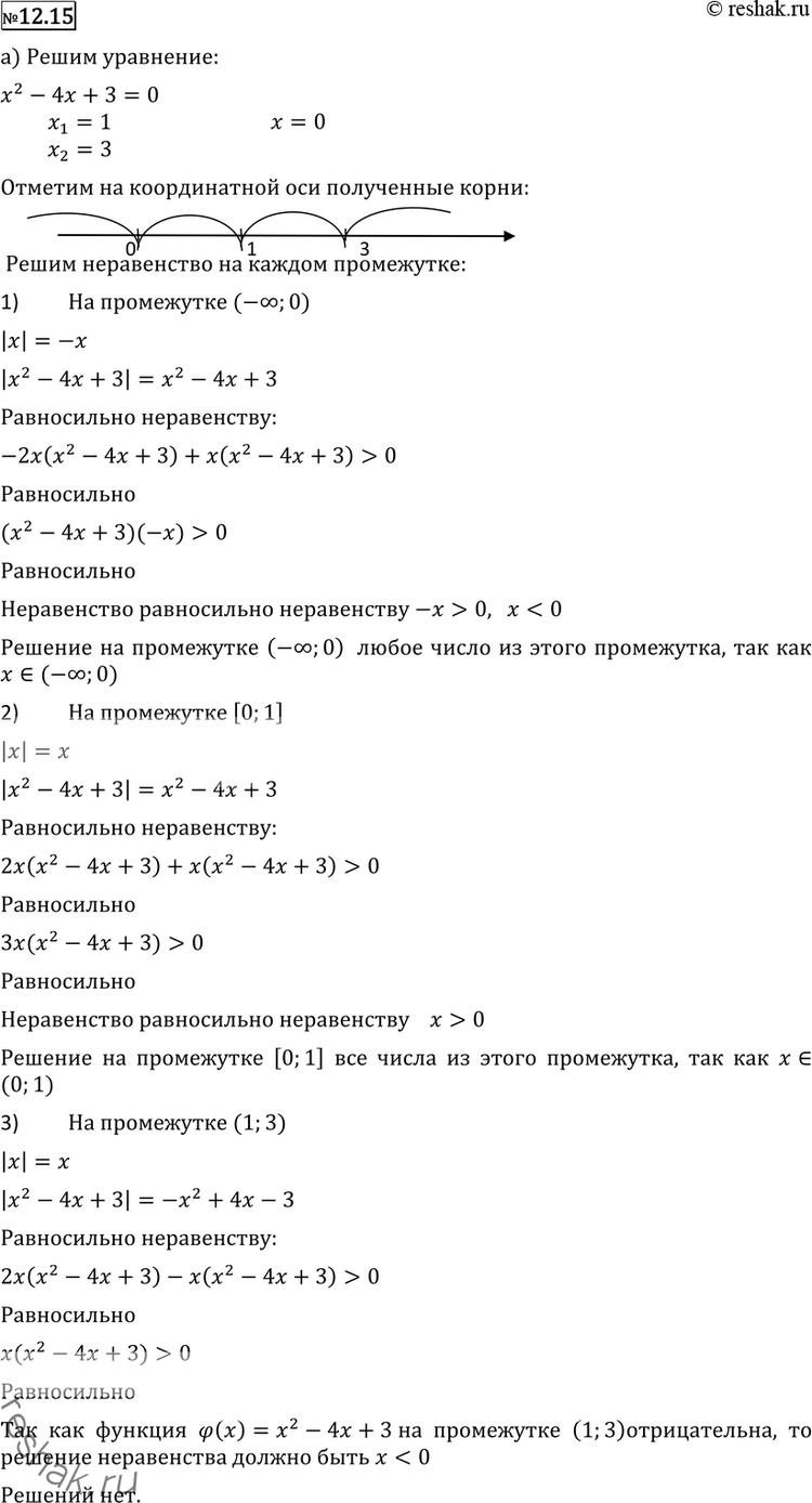
12.15 а) 2|x| (x2-4x+3) + x|x2-4x+3|>0;
б) 2|x-1| (x2-4x+3) + (x-1) |x2-4x+3|<0;
в) 2|x| (x2-5x+6) + x|x2-5x+6|<=0;
г) 2|x-1| (x2-5x+6) + (x-1) |x2-5x+6|<=0.
*размещая тексты в комментариях ниже, вы автоматически соглашаетесь с пользовательским соглашением