№90 ГДЗ Рымкевич 10-11 класс (Физика)
Решение #1
Решение #2
Решение #3

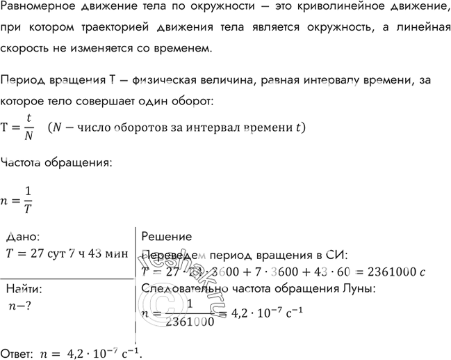
Рассмотрим вариант решения задания из учебника Рымкевич 10-11 класс, Дрофа:
Найти частоту обращения Луны вокруг Земли (см. табл. 14).
*размещая тексты в комментариях ниже, вы автоматически соглашаетесь с пользовательским соглашением