№897 ГДЗ Рымкевич 10-11 класс (Физика)

Решение #1

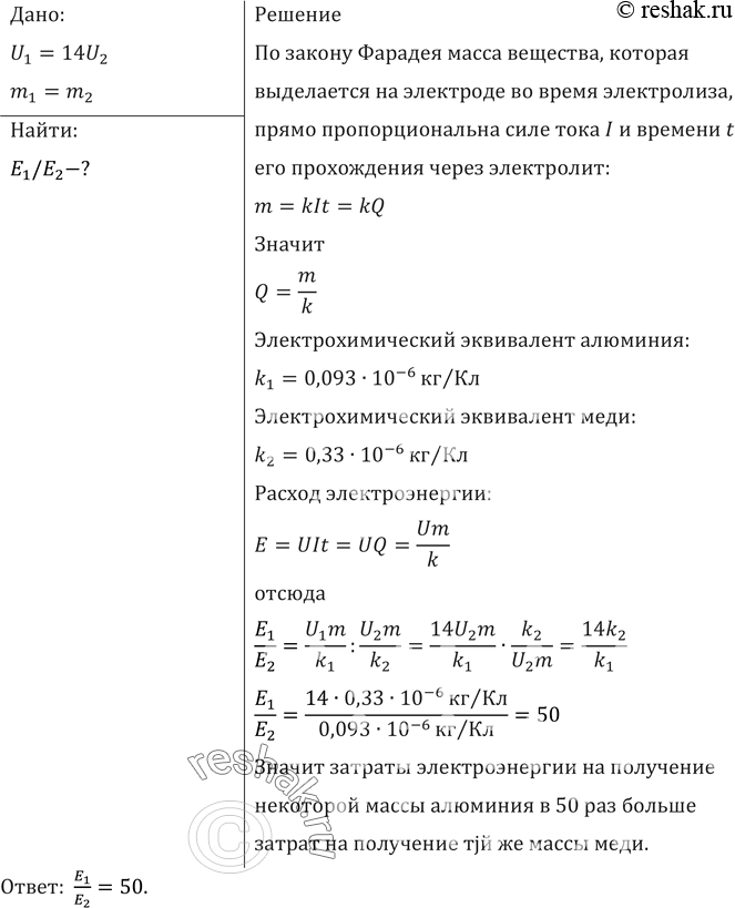
Изображение Сравнить затраты электроэнергии на получение электролитическим путем одинаковых масс алюминия и меди, если по нормам напряжение на ванне при получении алюминия в 14 раз...

Решение #2

Изображение Сравнить затраты электроэнергии на получение электролитическим путем одинаковых масс алюминия и меди, если по нормам напряжение на ванне при получении алюминия в 14 раз...

Решение #3

Изображение Сравнить затраты электроэнергии на получение электролитическим путем одинаковых масс алюминия и меди, если по нормам напряжение на ванне при получении алюминия в 14 раз...
Загрузка...

Рассмотрим вариант решения задания из учебника Рымкевич 10-11 класс, Дрофа:
Сравнить затраты электроэнергии на получение электролитическим путем одинаковых масс алюминия и меди, если по нормам напряжение на ванне при получении алюминия в 14 раз больше, чем при рафинировании меди.
*Цитирирование задания со ссылкой на учебник производится исключительно в учебных целях для лучшего понимания разбора решения задания.
*размещая тексты в комментариях ниже, вы автоматически соглашаетесь с пользовательским соглашением