№89 ГДЗ Рымкевич 10-11 класс (Физика)
Решение #1
Решение #2

Рассмотрим вариант решения задания из учебника Рымкевич 10-11 класс, Дрофа:
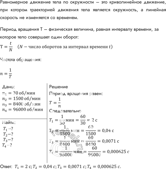
Частота обращения ветроколеса ветродвигателя 30 об/мин, якоря электродвигателя 1500 об/мин, барабана сепаратора 8400 об/мин, шпинделя шлифовального станка 96 000 об/мин. Вычислить их периоды.
*размещая тексты в комментариях ниже, вы автоматически соглашаетесь с пользовательским соглашением