№84 ГДЗ Рымкевич 10-11 класс (Физика)
Решение #1
Решение #2
Решение #3

Рассмотрим вариант решения задания из учебника Рымкевич 10-11 класс, Дрофа:
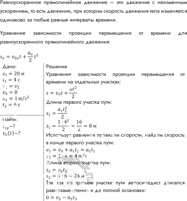
Велосипедист начал свое движение из состояния покоя и в течение первых 4 с двигался с ускорением 1 м/с2; затем в течение 0,1 мин он двигался равномерно и последние 20 м — равнозамедленно до остановки. Найти среднюю скорость за все время движения. Построить график зависимости vx(t).
*размещая тексты в комментариях ниже, вы автоматически соглашаетесь с пользовательским соглашением