№817 ГДЗ Рымкевич 10-11 класс (Физика)
Решение #1
Решение #2
Решение #3

Рассмотрим вариант решения задания из учебника Рымкевич 10-11 класс, Дрофа:
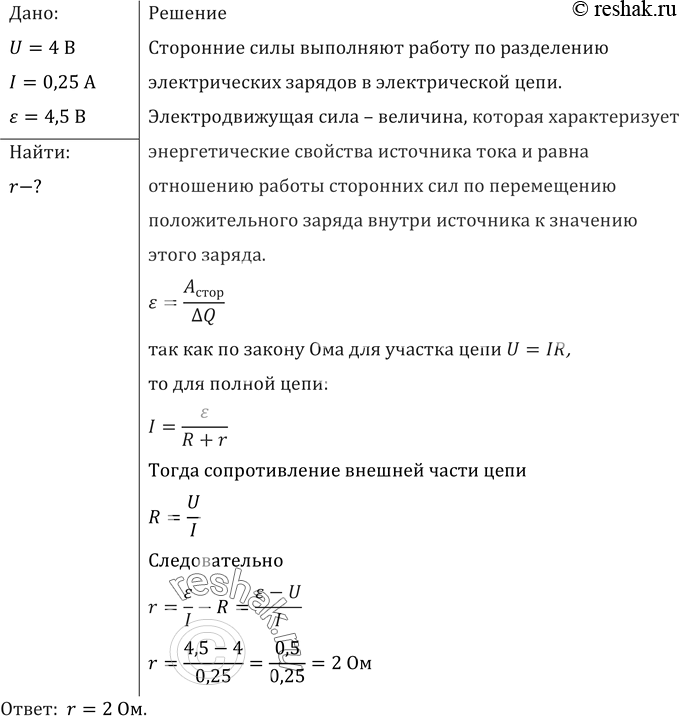
При подключении лампочки к батарее элементов с ЭДС 4,5 В вольтметр показал напряжение на лампочке 4 В, а амперметр — силу тока 0,25 А. Каково внутреннее сопротивление батареи?
*размещая тексты в комментариях ниже, вы автоматически соглашаетесь с пользовательским соглашением