№790 ГДЗ Рымкевич 10-11 класс (Физика)
Решение #1
Решение #2
Решение #3

Рассмотрим вариант решения задания из учебника Рымкевич 10-11 класс, Дрофа:
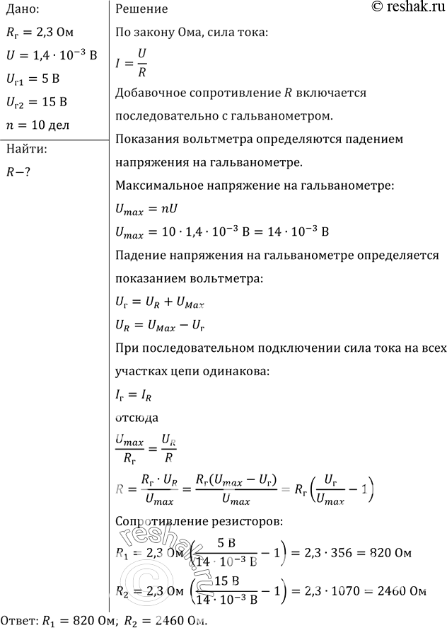
На школьном гальванометре (от вольтметра) указаны сопротивление прибора 2,3 Ом и напряжение, которое надо подать, чтобы стрелка отклонилась на одно деление, 1,4 • 10-3 В/дел. Вся шкала имеет 10 делений. Найти, каким должно быть сопротивление добавочного резистора, чтобы прибор можно было использовать в качестве вольтметра с пределом измерений 5 В; 15 В.
*размещая тексты в комментариях ниже, вы автоматически соглашаетесь с пользовательским соглашением