№777 ГДЗ Рымкевич 10-11 класс (Физика)
Решение #1
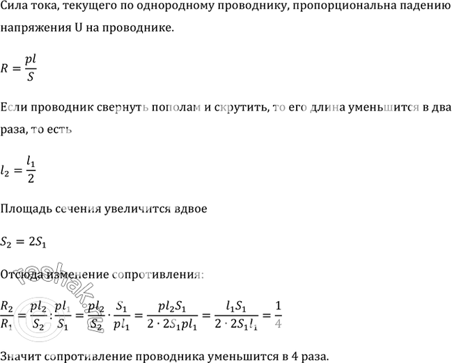
Решение #2
Решение #3

Рассмотрим вариант решения задания из учебника Рымкевич 10-11 класс, Дрофа:
Во сколько раз изменится сопротивление проводника (без изоляции), если его свернуть пополам и скрутить?
*размещая тексты в комментариях ниже, вы автоматически соглашаетесь с пользовательским соглашением