№750 ГДЗ Рымкевич 10-11 класс (Физика)
Решение #1
Решение #2
Решение #3

Рассмотрим вариант решения задания из учебника Рымкевич 10-11 класс, Дрофа:
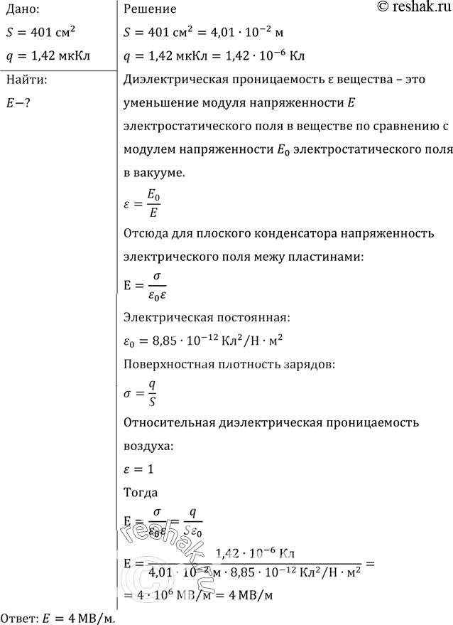
Площадь каждой пластины плоского конденсатора 401 см2. Заряд пластин 1,42 мкКл. Найти напряженность поля между пластинами.
*размещая тексты в комментариях ниже, вы автоматически соглашаетесь с пользовательским соглашением