№698 ГДЗ Рымкевич 10-11 класс (Физика)
Решение #1
Решение #2
Решение #3

Рассмотрим вариант решения задания из учебника Рымкевич 10-11 класс, Дрофа:
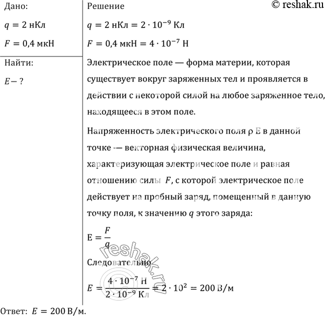
В некоторой точке поля на заряд 2 нКл действует сила 0,4 мкН. Найти напряженность поля в этой точке.
*размещая тексты в комментариях ниже, вы автоматически соглашаетесь с пользовательским соглашением