№695 ГДЗ Рымкевич 10-11 класс (Физика)
Решение #1
Решение #2
Решение #3

Рассмотрим вариант решения задания из учебника Рымкевич 10-11 класс, Дрофа:
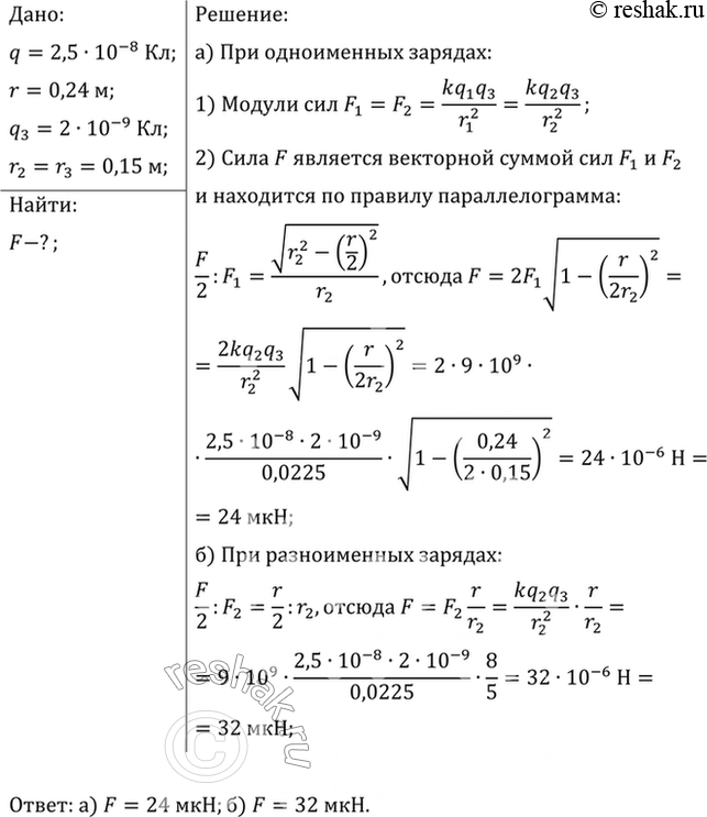
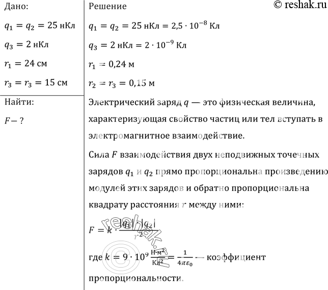
Два заряда по 25 нКл каждый, расположенные на расстоянии 24 см друг от друга, образуют электростатическое поле. С какой силой это поле действует на заряд 2 нКл, помещенный в точку, удаленную на 15 см от каждого из зарядов, если заряды, образующие поле, одноименные? разноименные?
*размещая тексты в комментариях ниже, вы автоматически соглашаетесь с пользовательским соглашением