№685 ГДЗ Рымкевич 10-11 класс (Физика)
Решение #1
Решение #2
Решение #3

Рассмотрим вариант решения задания из учебника Рымкевич 10-11 класс, Дрофа:
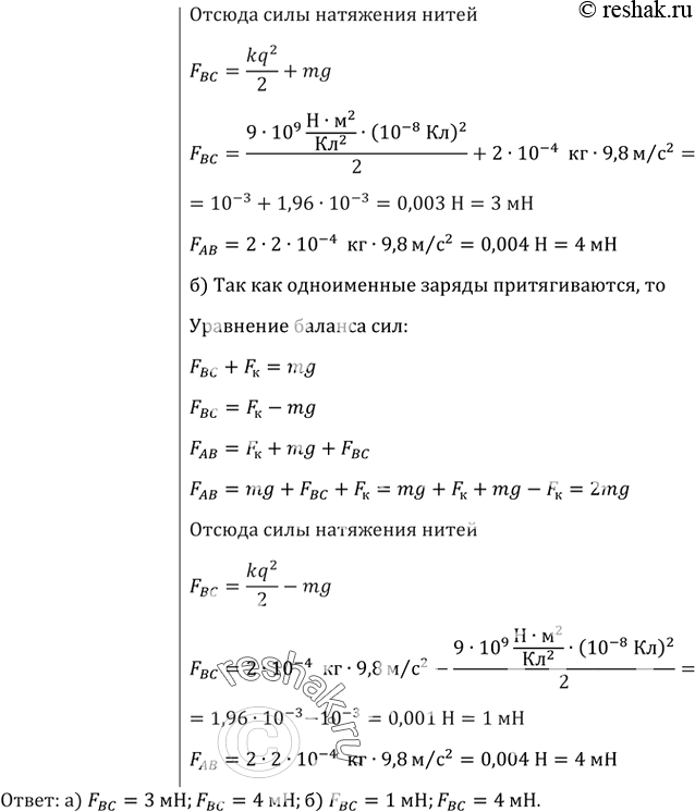
Одинаковые шарики массой по 0,2 г подвешены на нити так, как показано на рисунке 72. Расстояние между шариками ВС = 3 см. Найти силу натяжения нити на участках АВ и ВС, если шарикам сообщили одинаковые по модулю заряды по 10 нКл. Рассмотреть случаи: а) заряды одноименные; б) заряды разноименные.
*размещая тексты в комментариях ниже, вы автоматически соглашаетесь с пользовательским соглашением