№650 ГДЗ Рымкевич 10-11 класс (Физика)
Решение #1
Решение #2

Рассмотрим вариант решения задания из учебника Рымкевич 10-11 класс, Дрофа:
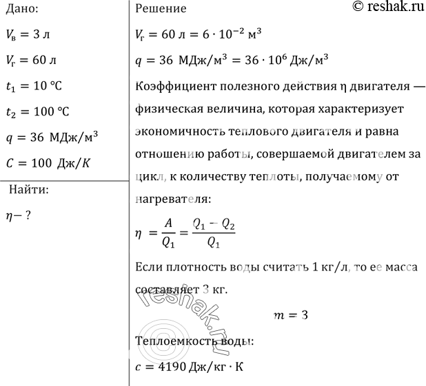
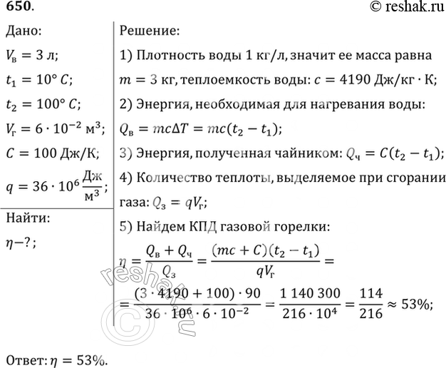
Вычислить КПД газовой горелки, если на нагревание чайника с 3 л воды от 10 °С до кипения было израсходовано 60 л газа. Теплоемкость чайника 100 Дж/К, теплота сгорания газа 36 МДж/м3.
*размещая тексты в комментариях ниже, вы автоматически соглашаетесь с пользовательским соглашением