№617 ГДЗ Рымкевич 10-11 класс (Физика)
Решение #1
Решение #2
Решение #3

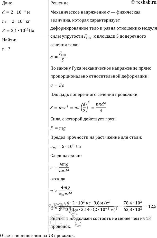
Рассмотрим вариант решения задания из учебника Рымкевич 10-11 класс, Дрофа:
Из скольких стальных проволок диаметром 2 мм должен состоять трос, рассчитанный на подъем груза массой 2 т?
*размещая тексты в комментариях ниже, вы автоматически соглашаетесь с пользовательским соглашением