№611 ГДЗ Рымкевич 10-11 класс (Физика)
Решение #1
Решение #2

Рассмотрим вариант решения задания из учебника Рымкевич 10-11 класс, Дрофа:
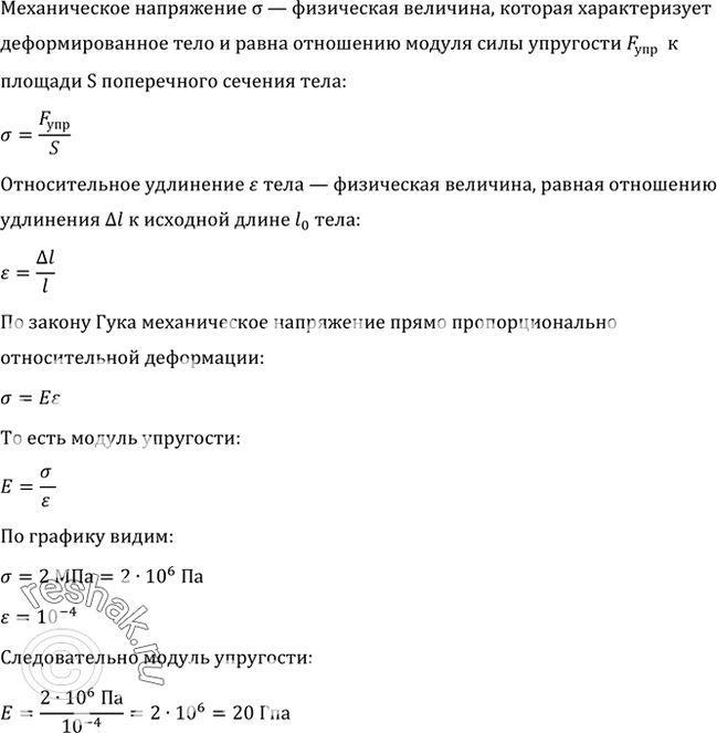
На рисунке 68 представлен график зависимости упругого напряжения, возникающего в бетонной свае, от ее относительного сжатия. Найти модуль упругости бетона.
*размещая тексты в комментариях ниже, вы автоматически соглашаетесь с пользовательским соглашением