№570 ГДЗ Рымкевич 10-11 класс (Физика)
Решение #1
Решение #2
Решение #3

Рассмотрим вариант решения задания из учебника Рымкевич 10-11 класс, Дрофа:
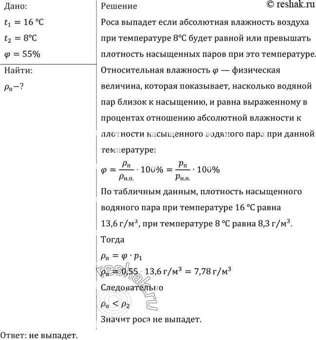
Относительная влажность воздуха вечером при 16 °С равна 55%. Выпадет ли роса, если ночью температура понизится до 8 °С?
*размещая тексты в комментариях ниже, вы автоматически соглашаетесь с пользовательским соглашением