№550 ГДЗ Рымкевич 10-11 класс (Физика)
Решение #1
Решение #2
Решение #3

Рассмотрим вариант решения задания из учебника Рымкевич 10-11 класс, Дрофа:
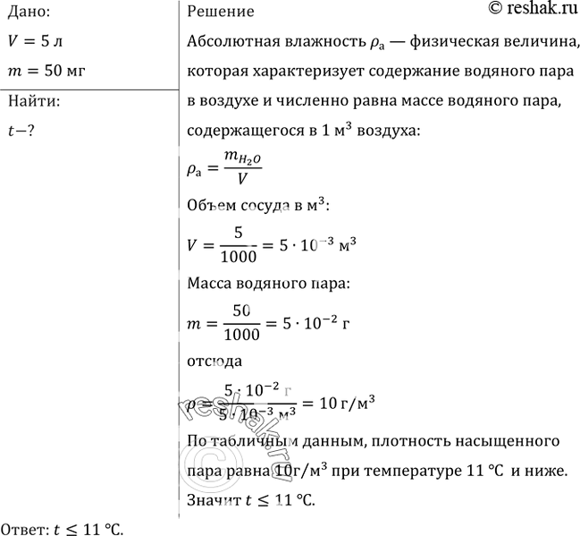
В закрытом сосуде вместимостью 5 л находится ненасыщенный водяной пар массой 50 мг. При какой температуре пар будет насыщенным?
*размещая тексты в комментариях ниже, вы автоматически соглашаетесь с пользовательским соглашением