№545 ГДЗ Рымкевич 10-11 класс (Физика)
Решение #1
Решение #2

Рассмотрим вариант решения задания из учебника Рымкевич 10-11 класс, Дрофа:
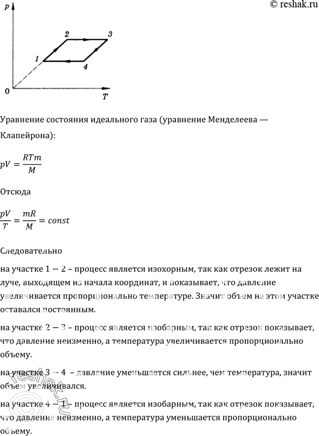
С газом некоторой массы был произведен замкнутый процесс, изображенный на рисунке 64. Объяснить, как изменялся объем газа при переходах 1—2, 2—3, 3—4, 4—1.
*размещая тексты в комментариях ниже, вы автоматически соглашаетесь с пользовательским соглашением