№524 ГДЗ Рымкевич 10-11 класс (Физика)

Решение #1

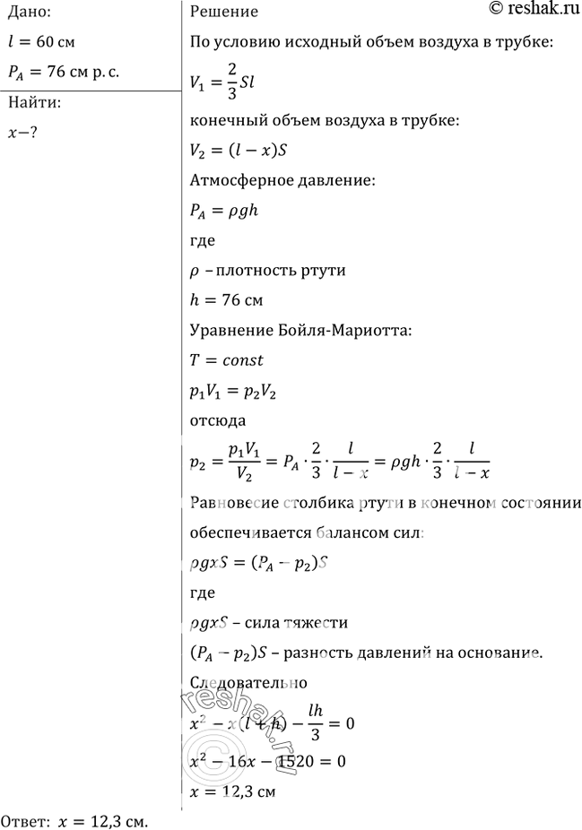
Изображение Открытую с обеих сторон стеклянную трубку длиной 60 см опускают в сосуд с ртутью на 1/3 длины. Затем, закрыв верхний конец трубки, вынимают ее из ртути. Какой длины...

Решение #2

Изображение Открытую с обеих сторон стеклянную трубку длиной 60 см опускают в сосуд с ртутью на 1/3 длины. Затем, закрыв верхний конец трубки, вынимают ее из ртути. Какой длины...

Решение #3

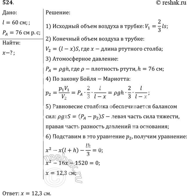
Изображение Открытую с обеих сторон стеклянную трубку длиной 60 см опускают в сосуд с ртутью на 1/3 длины. Затем, закрыв верхний конец трубки, вынимают ее из ртути. Какой длины...
Загрузка...

Рассмотрим вариант решения задания из учебника Рымкевич 10-11 класс, Дрофа:
Открытую с обеих сторон стеклянную трубку длиной 60 см опускают в сосуд с ртутью на 1/3 длины. Затем, закрыв верхний конец трубки, вынимают ее из ртути. Какой длины столбик ртути останется в трубке? Атмосферное давление 76 см рт. ст.
*Цитирирование задания со ссылкой на учебник производится исключительно в учебных целях для лучшего понимания разбора решения задания.
*размещая тексты в комментариях ниже, вы автоматически соглашаетесь с пользовательским соглашением