№52 ГДЗ Рымкевич 10-11 класс (Физика)
Решение #1
Решение #2
Решение #3

Рассмотрим вариант решения задания из учебника Рымкевич 10-11 класс, Дрофа:
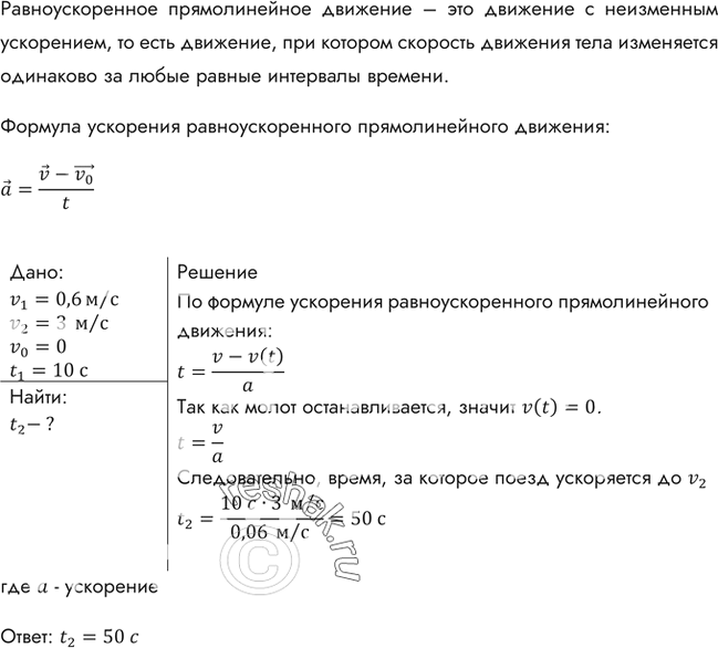
Поезд через 10 с после начала движения приобретает скорость 0,6 м/с. Через какое время от начала движения скорость поезда станет равна 3 м/с?
*размещая тексты в комментариях ниже, вы автоматически соглашаетесь с пользовательским соглашением