№489 ГДЗ Рымкевич 10-11 класс (Физика)
Решение #1
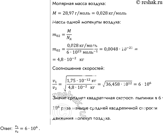
Решение #2
Решение #3

Рассмотрим вариант решения задания из учебника Рымкевич 10-11 класс, Дрофа:
Найти, во сколько раз средняя квадратичная скорость пылинки массой 1,75* 10-12 кг, взвешенной в воздухе, меньше средней квадратичной скорости движения молекул воздуха.
*размещая тексты в комментариях ниже, вы автоматически соглашаетесь с пользовательским соглашением