№472 ГДЗ Рымкевич 10-11 класс (Физика)

Решение #1

Изображение Каково давление газа, если средняя квадратичная скорость его молекул 500 м/с, а его плотность 1,35...

Решение #2

Изображение Каково давление газа, если средняя квадратичная скорость его молекул 500 м/с, а его плотность 1,35...

Решение #3

Изображение Каково давление газа, если средняя квадратичная скорость его молекул 500 м/с, а его плотность 1,35...
Загрузка...

Рассмотрим вариант решения задания из учебника Рымкевич 10-11 класс, Дрофа:
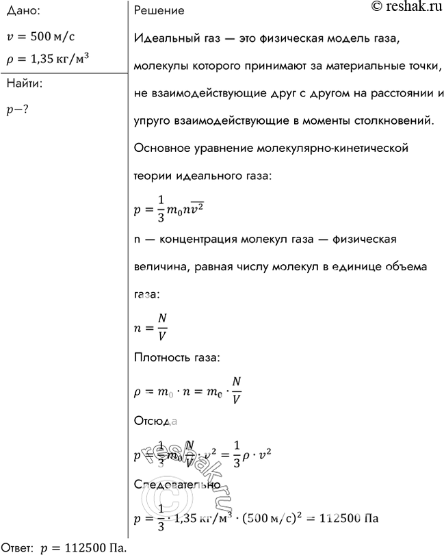
Каково давление газа, если средняя квадратичная скорость его молекул 500 м/с, а его плотность 1,35 кг/м3?
*Цитирирование задания со ссылкой на учебник производится исключительно в учебных целях для лучшего понимания разбора решения задания.
*размещая тексты в комментариях ниже, вы автоматически соглашаетесь с пользовательским соглашением