№388 ГДЗ Рымкевич 10-11 класс (Физика)
Решение #1
Решение #2
Решение #3

Рассмотрим вариант решения задания из учебника Рымкевич 10-11 класс, Дрофа:
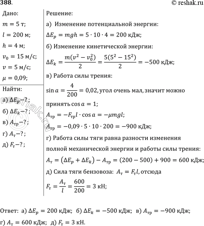
Бензовоз массой 5 т подходит к подъему длиной 200 м и высотой 4 м со скоростью 15 м/с. В конце подъема его скорость уменьшилась до 5 м/с. Коэффициент сопротивления равен 0,09. Найти: а) изменение потенциальной энергии бензовоза; б) изменение кинетической энергии; в) работу силы сопротивления; г) работу силы тяги; д) силу тяги бензовоза.
*размещая тексты в комментариях ниже, вы автоматически соглашаетесь с пользовательским соглашением