№383 ГДЗ Рымкевич 10-11 класс (Физика)
Решение #1
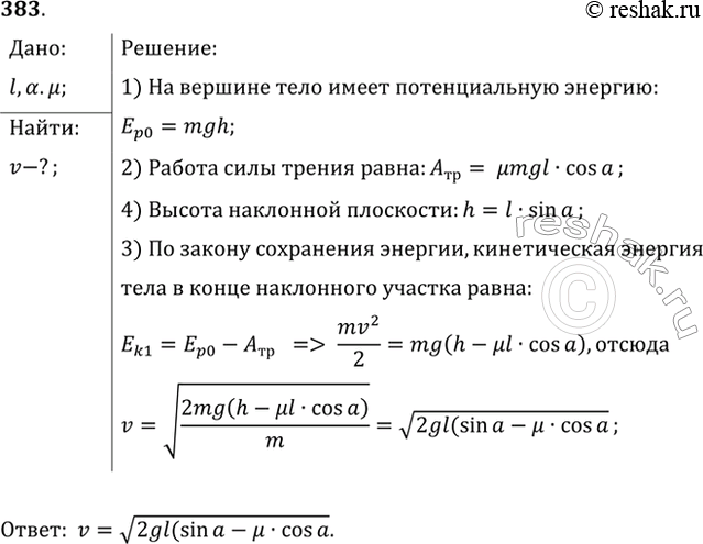
Решение #2
Решение #3

Рассмотрим вариант решения задания из учебника Рымкевич 10-11 класс, Дрофа:
С наклонной плоскости длиной l и углом наклона a скользит тело. Какова скорость тела у основания плоскости, если коэффициент трения равен u?
*размещая тексты в комментариях ниже, вы автоматически соглашаетесь с пользовательским соглашением