№382 ГДЗ Рымкевич 10-11 класс (Физика)
Решение #1
Решение #2
Решение #3

Рассмотрим вариант решения задания из учебника Рымкевич 10-11 класс, Дрофа:
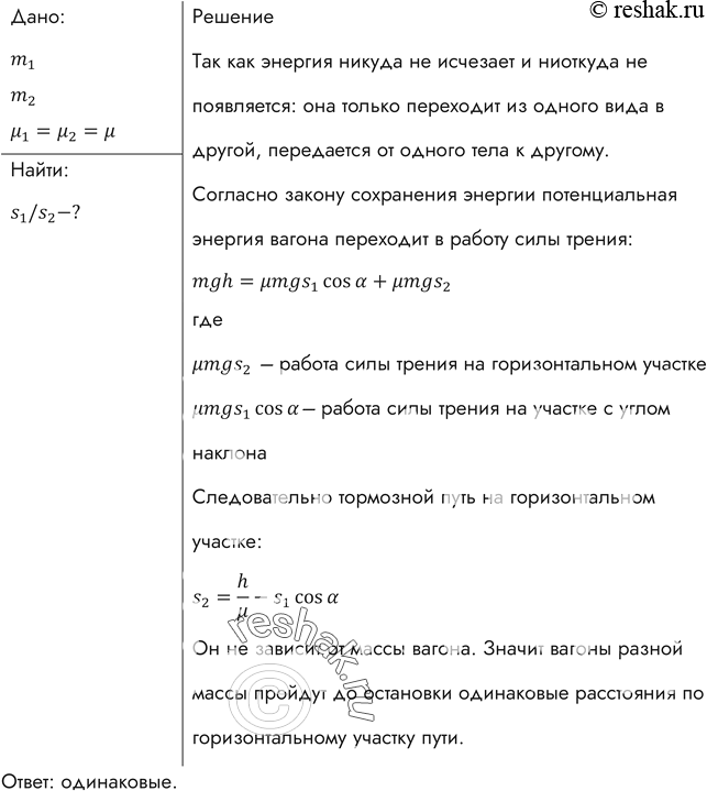
С сортировочной горки скатываются два вагона — один нагруженный, другой порожний. Сравнить расстояния, которые пройдут вагоны по горизонтальному участку до остановки, если коэффициенты сопротивления для обоих вагонов одинаковы.
*размещая тексты в комментариях ниже, вы автоматически соглашаетесь с пользовательским соглашением