№359 ГДЗ Рымкевич 10-11 класс (Физика)
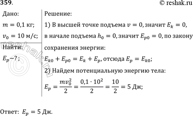
Решение #1
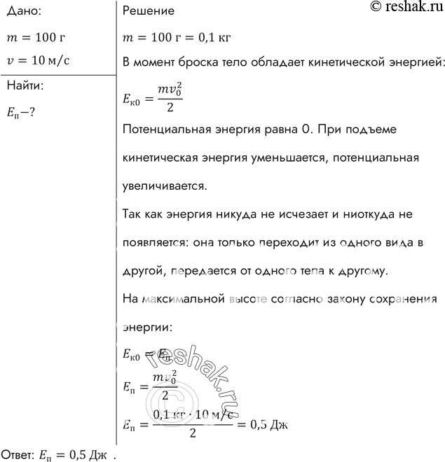
Решение #2

Рассмотрим вариант решения задания из учебника Рымкевич 10-11 класс, Дрофа:
Найти потенциальную энергию тела массой 100 г, брошенного вертикально вверх со скоростью 10 м/с, в высшей точке подъема.
*размещая тексты в комментариях ниже, вы автоматически соглашаетесь с пользовательским соглашением