№352 ГДЗ Рымкевич 10-11 класс (Физика)
Решение #1
Решение #2

Рассмотрим вариант решения задания из учебника Рымкевич 10-11 класс, Дрофа:
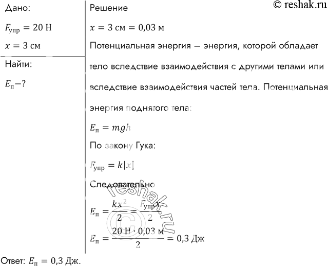
К концу сжатия пружины детского пружинного пистолета на 3 см приложенная к ней сила была равна 20 Н. Найти потенциальную энергию сжатой пружины.
*размещая тексты в комментариях ниже, вы автоматически соглашаетесь с пользовательским соглашением