№337 ГДЗ Рымкевич 10-11 класс (Физика)
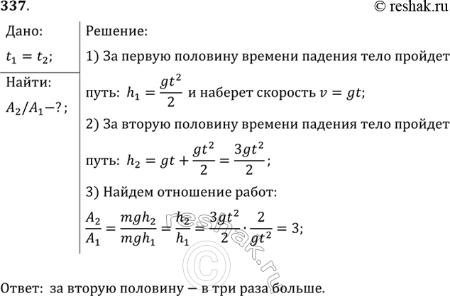
Решение #1
Решение #2
Решение #3

Рассмотрим вариант решения задания из учебника Рымкевич 10-11 класс, Дрофа:
Сравнить величину работы силы тяжести свободно падающего тела за первую и вторую половины времени падения.
*размещая тексты в комментариях ниже, вы автоматически соглашаетесь с пользовательским соглашением