№308 ГДЗ Рымкевич 10-11 класс (Физика)
Решение #1
Решение #2
Решение #3

Рассмотрим вариант решения задания из учебника Рымкевич 10-11 класс, Дрофа:
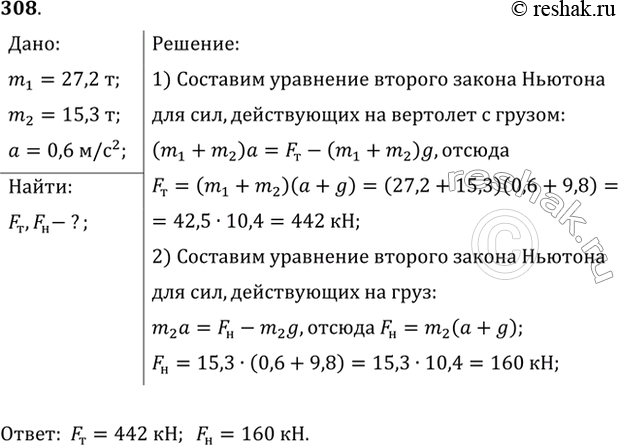
Вертолет, масса которого 27,2 т, поднимает на тросах вертикально вверх груз массой 15,3 т с ускорением 0,6 м/с2. Найти силу тяги вертолета и силу, действующую со стороны груза на прицепной механизм вертолета.
*размещая тексты в комментариях ниже, вы автоматически соглашаетесь с пользовательским соглашением