№299 ГДЗ Рымкевич 10-11 класс (Физика)
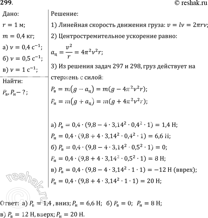
Решение #1
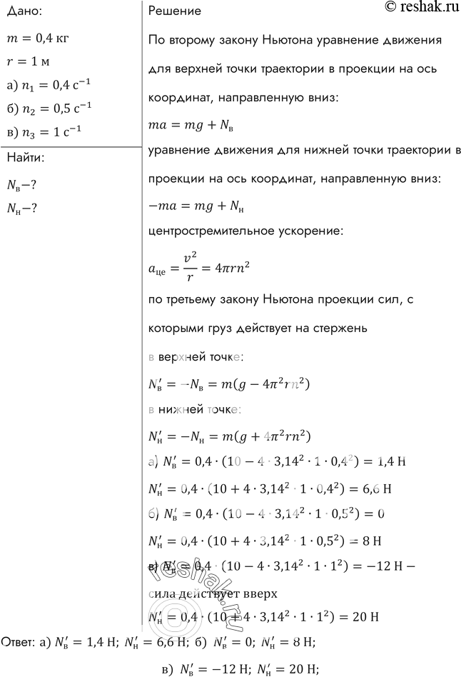
Решение #2
Решение #3

Рассмотрим вариант решения задания из учебника Рымкевич 10-11 класс, Дрофа:
На конце стержня длиной 1 м укреплен груз массой 0,4 кг, приводимый во вращение в вертикальной плоскости с постоянной частотой обращения. С какой силой действует груз на стержень в верхней и нижней точках траектории при частоте обращения: а) 0,4 с-1; б) 0,5 с-1; в) 1 с-1?
*размещая тексты в комментариях ниже, вы автоматически соглашаетесь с пользовательским соглашением