№280 ГДЗ Рымкевич 10-11 класс (Физика)

Решение #1

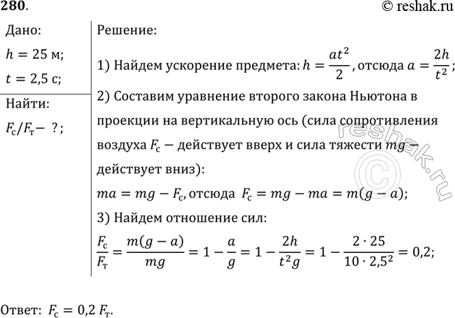
Изображение С высоты 25 м предмет падал в течение 2,5 с. Какую часть составляет средняя сила сопротивления воздуха от силы...

Решение #2

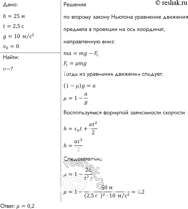
Изображение С высоты 25 м предмет падал в течение 2,5 с. Какую часть составляет средняя сила сопротивления воздуха от силы...

Решение #3

Изображение С высоты 25 м предмет падал в течение 2,5 с. Какую часть составляет средняя сила сопротивления воздуха от силы...
Загрузка...

Рассмотрим вариант решения задания из учебника Рымкевич 10-11 класс, Дрофа:
С высоты 25 м предмет падал в течение 2,5 с. Какую часть составляет средняя сила сопротивления воздуха от силы тяжести?
*Цитирирование задания со ссылкой на учебник производится исключительно в учебных целях для лучшего понимания разбора решения задания.
*размещая тексты в комментариях ниже, вы автоматически соглашаетесь с пользовательским соглашением