№275 ГДЗ Рымкевич 10-11 класс (Физика)
Решение #1
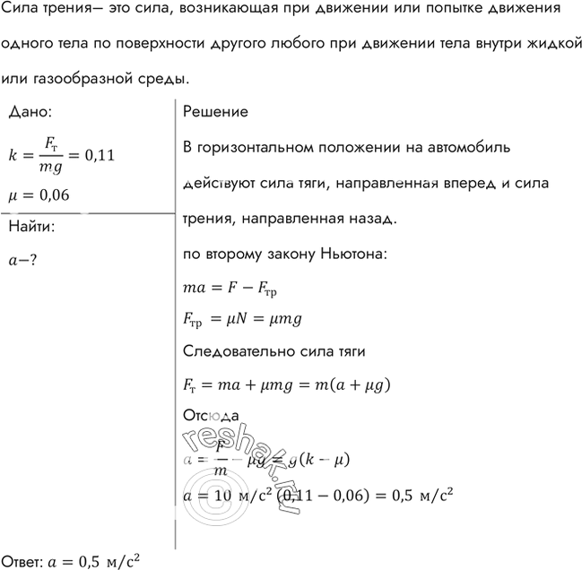
Решение #2
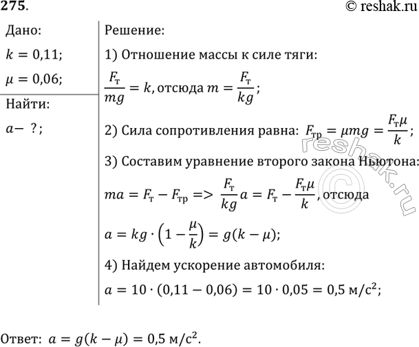
Решение #3

Рассмотрим вариант решения задания из учебника Рымкевич 10-11 класс, Дрофа:
Коэффициент тяги (отношение силы тяги к силе тяжести) автомобиля k = 0,11. С каким ускорением а движется автомобиль при коэффициенте сопротивления u= 0,06?
*размещая тексты в комментариях ниже, вы автоматически соглашаетесь с пользовательским соглашением