№254 ГДЗ Рымкевич 10-11 класс (Физика)
Решение #1
Решение #2
Решение #3

Рассмотрим вариант решения задания из учебника Рымкевич 10-11 класс, Дрофа:
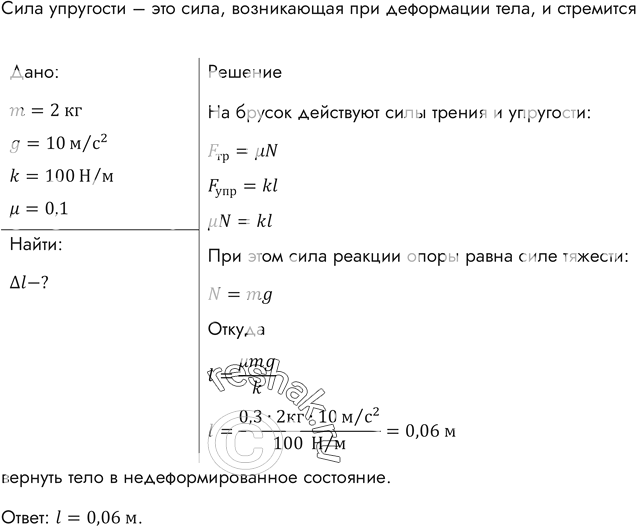
Деревянный брусок массой 2 кг тянут по деревянной доске, расположенной горизонтально, с помощью пружины жесткостью 100 Н/м. Коэффициент трения равен 0,3. Найти удлинение пружины.
*размещая тексты в комментариях ниже, вы автоматически соглашаетесь с пользовательским соглашением