№232 ГДЗ Рымкевич 10-11 класс (Физика)
Решение #1
Решение #2
Решение #3

Рассмотрим вариант решения задания из учебника Рымкевич 10-11 класс, Дрофа:
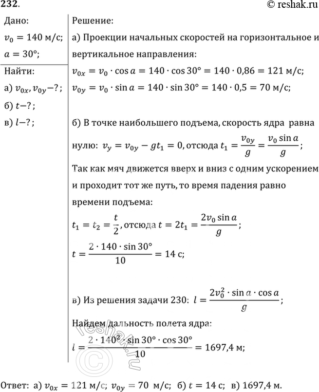
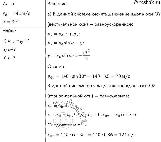
Из старинной пушки, ствол которой установлен под углом 30° к горизонту, выпущено ядро со скоростью 140 м/с.
а) Найти проекции начальной скорости на горизонтальное и вертикальное направления.
б) Вычислить, через какое время ядро упадет на землю.
в) Вычислить дальность полета снаряда.
*размещая тексты в комментариях ниже, вы автоматически соглашаетесь с пользовательским соглашением