№231 ГДЗ Рымкевич 10-11 класс (Физика)
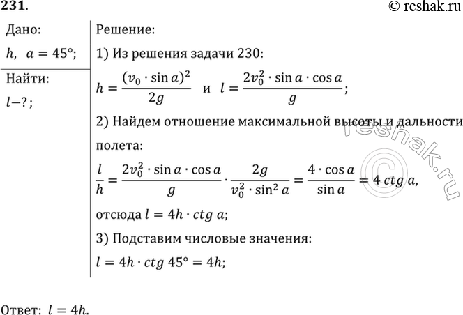
Решение #1
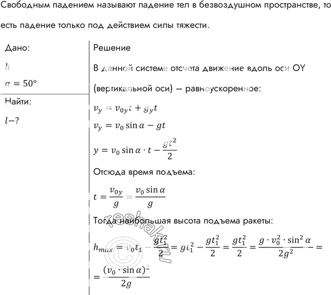
Решение #2
Решение #3

Рассмотрим вариант решения задания из учебника Рымкевич 10-11 класс, Дрофа:
Диск, брошенный под углом 45° к горизонту, достиг наибольшей высоты h. Какова дальность его полета?
*размещая тексты в комментариях ниже, вы автоматически соглашаетесь с пользовательским соглашением