№215 ГДЗ Рымкевич 10-11 класс (Физика)
Решение #1
Решение #2
Решение #3

Рассмотрим вариант решения задания из учебника Рымкевич 10-11 класс, Дрофа:
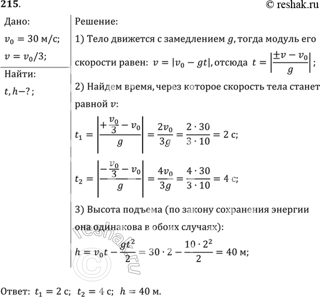
Тело брошено вертикально вверх со скоростью 30 м/с. На какой высоте и через какое время скорость тела (по модулю) будет в 3 раза меньше, чем в начале подъема?
*размещая тексты в комментариях ниже, вы автоматически соглашаетесь с пользовательским соглашением