№172 ГДЗ Рымкевич 10-11 класс (Физика)
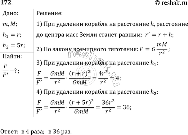
Решение #1
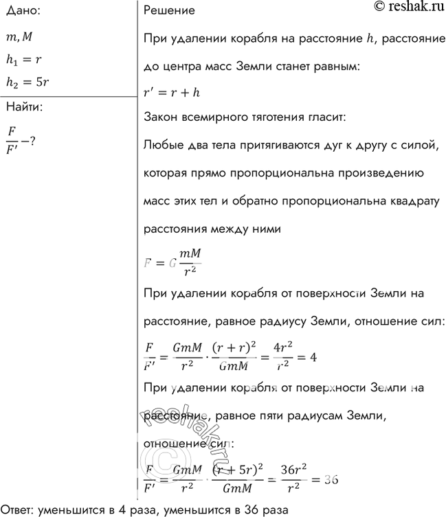
Решение #2

Рассмотрим вариант решения задания из учебника Рымкевич 10-11 класс, Дрофа:
Во сколько раз уменьшится сила притяжения к Земле космического корабля при его удалении от поверхности Земли на расстояние, равное радиусу Земли? пяти радиусам Земли?
*размещая тексты в комментариях ниже, вы автоматически соглашаетесь с пользовательским соглашением