№165 ГДЗ Рымкевич 10-11 класс (Физика)
Решение #1
Решение #2
Решение #3

Рассмотрим вариант решения задания из учебника Рымкевич 10-11 класс, Дрофа:
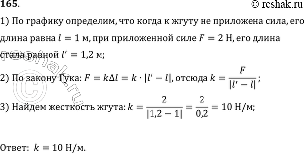
На рисунке 29 приведен график зависимости длины резинового жгута от модуля приложенной к нему силы. Найти жесткость жгута.
*размещая тексты в комментариях ниже, вы автоматически соглашаетесь с пользовательским соглашением