№124 ГДЗ Рымкевич 10-11 класс (Физика)
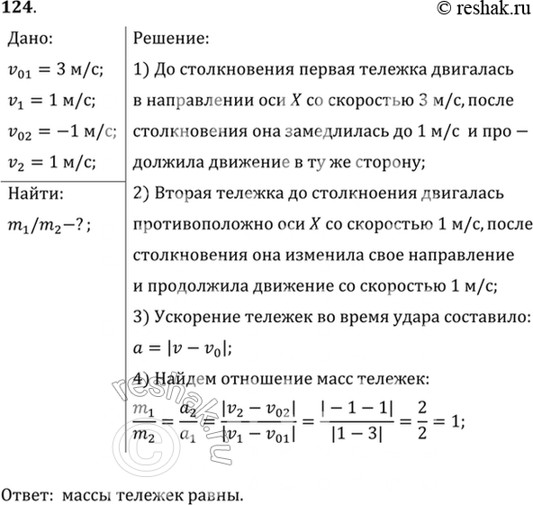
Решение #1
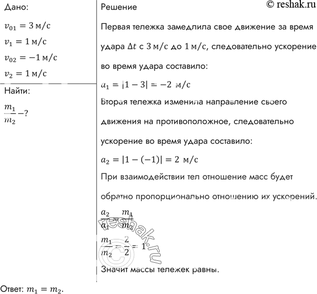
Решение #2
Решение #3

Рассмотрим вариант решения задания из учебника Рымкевич 10-11 класс, Дрофа:
При столкновении двух тележек, движущихся по горизонтальной плоскости, проекция вектора скорости первой тележки на ось X изменилась от 3 до 1 м/с, а проекция вектора скорости второй тележки на ту же ось изменилась от -1 до +1 м/с. Ось X связана с землей, расположена горизонтально, и ее положительное направление совпадает с направлением вектора начальной скорости первой тележки. Описать движения тележек до и после взаимодействия. Сравнить массы тележек.
*размещая тексты в комментариях ниже, вы автоматически соглашаетесь с пользовательским соглашением