№123 ГДЗ Рымкевич 10-11 класс (Физика)
Решение #1
Решение #2
Решение #3

Рассмотрим вариант решения задания из учебника Рымкевич 10-11 класс, Дрофа:
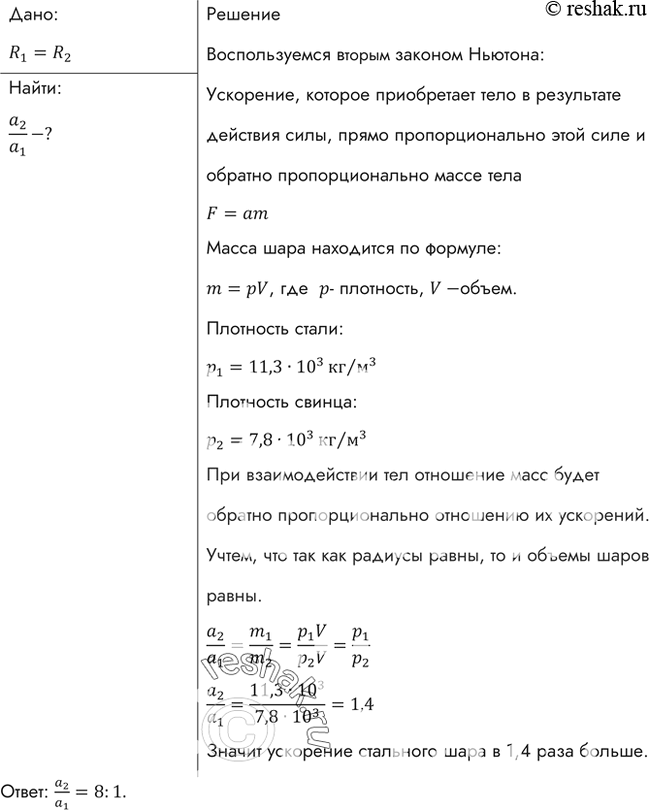
Найти отношение модулей ускорений двух шаров одинакового радиуса во время взаимодействия, если первый шар сделан из стали, а второй из свинца.
*размещая тексты в комментариях ниже, вы автоматически соглашаетесь с пользовательским соглашением